中国玻璃纤维国家政策汇总;中国玻璃纤维各省市政策汇总;各省市玻璃纤维发展目标
玻璃纤维作为一种在建筑、能源、交通等领域应用越来越广的新型材料,政策方面得到了有力的支持。“十二五”时期到“十四五”期间,国家支持玻璃纤维等新型材料的发展,推动行业技术突破;“十四五”规划中明确提出推动电子玻璃产品取得突破,加快关键技术创新应用。

2015年以来,玻璃纤维行业多次被列入《重点新材科首批次应用示范指导目录》、《战略性新兴产业分类》、《鼓励外商投资产业目录》等鼓励类行业。2021年《玻璃纤维工业十四五规划》发布,明确了“十四五”期间我国玻璃纤维行业发展规划和重点内容,为行业发展指明了方向。中国玻璃纤维行业相关政策汇总解读如下:


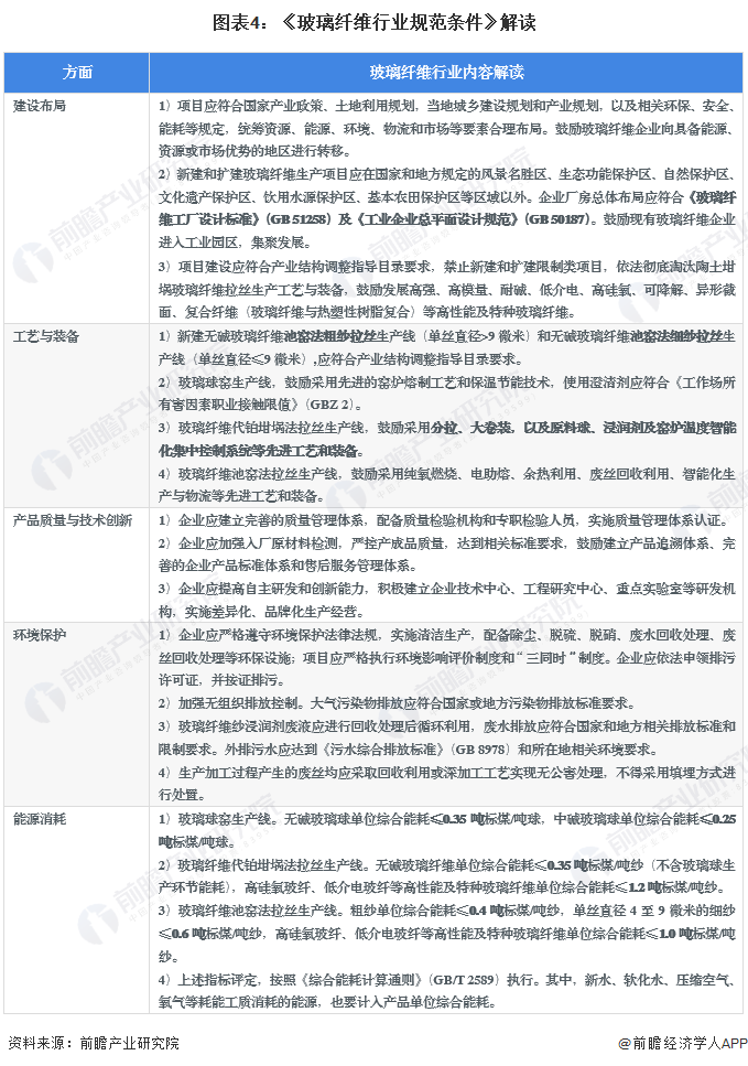
2020年,工信部发布《玻璃纤维行业规范条件》,对玻璃纤维行业的生产企业布局、工艺与装备、环境保护、产品质量等方面均提出了新的要求,其具体如下:

2021年9月,中国玻璃纤维工业协会发布《玻璃纤维行业十四五发展规划》,规划提出,到2025年玻璃纤维行业人均主营业务收入要达到120万元及以上;推动行业机构优化,重点发展热塑性玻璃纤维及其制品、复合纤维产品、涂塑纤维产品等。

众多省市将玻璃纤维列入“十四五”规划中,明确了行业发展的目标以及重点发展的细分产品,推动行业集聚。重点省市玻璃纤维行业相关政策汇总如下:
浙江省重视玻璃纤维材料的发展,培育了中国巨石等行业龙头企业。在“十四五”期间,浙江省发布了《浙江省新材料产业发展“十四五”规划》,提出重点发展玻璃纤维等新材料,打造高性能玻璃纤维产业链。规划涉及玻璃纤维的主要内容如下:

“十四五”期间,我国主要省份也提出了玻璃纤维行业具体的发展目标,包括重点发展电子级玻璃纤维纱、石墨烯玻璃纤维等细分产品,推动产业链完善。主要省市玻璃纤维行业发展目标汇总如下:

更多本行业研究分析详见前瞻产业研究院《中国玻璃纤维行业产销需求与投资预测研究报告》。
同时前瞻产业研究院还提供产业大数据产业研究报告产业规划园区规划产业招商产业图谱智慧招商系统行业地位证明IPO咨询/募投可研IPO工作底稿咨询等解决方案。在招股说明书、公司年度报告等任何公开信息披露中引用本篇文章内容,需要获取前瞻产业研究院的正规授权。
更多深度行业分析尽在【前瞻经济学人APP】,还可以与500+经济学家/资深行业研究员交流互动。
本报告前瞻性、适时性地对玻璃纤维的发展背景、供需情况、市场规模、竞争格局等行业现状进行分析,并结合多年来玻璃纤维发展轨迹及实践经验,对玻璃纤维未来的发展前景做...
如在招股说明书、公司年度报告等任何公开信息披露中引用本篇文章数据,请联系前瞻产业研究院,联系电话:。


前瞻产业研究院中国产业咨询领导者,专业提供产业规划、产业申报、产业升级转型、产业园区规划、可行性报告等领域解决方案,扫一扫关注。Kaiyun 开云官网入口Kaiyun 开云官网入口
Copyright © 2023-2024 山东开云(KAIYUN)中国股份有限公司 备案号:粤ICP备10017871号